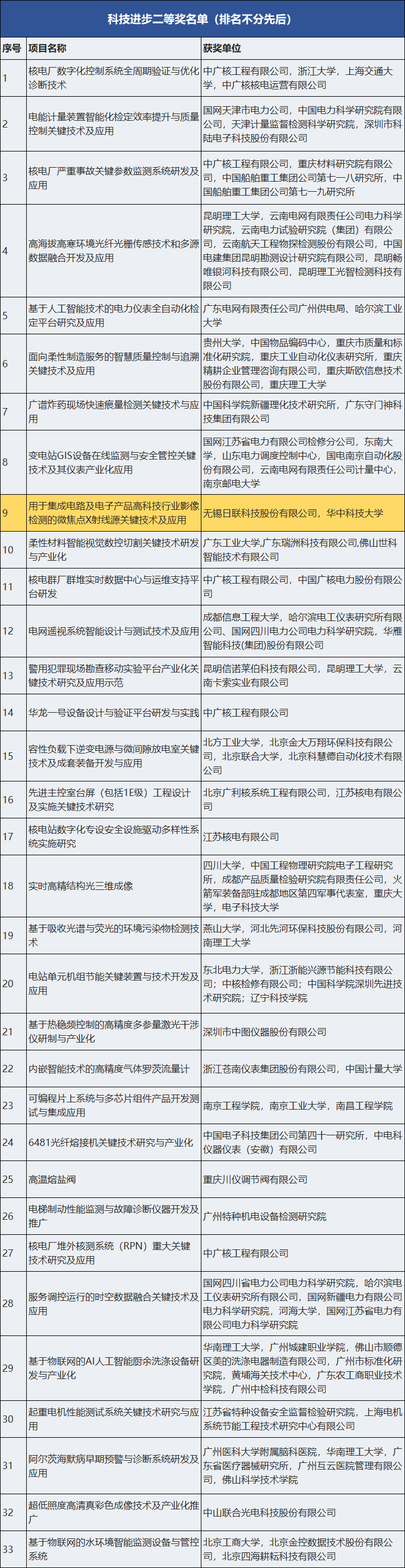
无锡ng28.com科技股份有限公司联合华中科技大学在【用于集成电路及电子产品高科技行业影像检测的微焦点X射线源关键技术及应用】项目获奖。
ng28.com科技X射线智能检测装备为上万家企业提供产品与服务,优质的产品依托于可靠的核心技术,科技创新支撑引领企业的发展,ng28.com科技秉持科技创造价值的理念,主动融入X射线检测技术创新网络,促进技术、人才交流合作,搭建创新平台,不断提高企业硬实力。
中国仪器仪表学会(China Instrument and Control Society)简称CIS,是中国仪器仪表与测量控制科学技术工作者自愿组成并依法登记成立的学术性、公益性、非营利性社团法人,是党和国家联系仪器仪表与测量控制科技工作者的桥梁和纽带,是发展中国仪器仪表与测量控制科学技术事业的重要社会力量。
了解更多ng28.com科技X-ray检测装备信息可以拨打全国服务热线:400-880-1456 或访问ng28.com科技官网:www.
*本站部分文字及图片均来自于网络,如侵犯到您的权益,请及时通知ng28.com删除。联系信息:联系ng28.com
